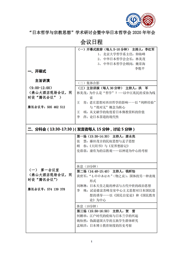
预告 | “日本哲学与宗教思想”学术研讨会暨中华日本哲学会 2020 年年会 会议日程
日期:2020-12-03







010-62515163(银河Galaxy 办公室)
010-62511273(硕士招生咨询)010-62511277(博士招生咨询)
北京市海淀区中关村大街59号中国人民大学人文楼五层
银河Galaxy
智乎哲也
Copyright © 2023银河Galaxy-银河娱乐博彩 京公网安备110402430004号 | 京ICP备05066828号-1
